LabStak™ M20 — это универсальный плоскорамный модуль для исследования плосколистовых мембран и процессов мембранной фильтрации. Он идеально подходит для НИОКР, обеспечения качества и оптимизации процессов в опытных установках, а также масштабирования. Модуль может быть оснащен любыми плосколистовыми мембранами Альфа Лаваль – RO, NF, UF и MF. Как опция, M20-2.5″ может быть легко преобразован в модуль для тестирования спиральных мембран.
Удобство и универсальность
LabStak™ M20 — это наилучший выбор, если надежные и воспроизводимые результаты имеют решающее значение для вашей работы.
Этот универсальный плоскорамный модуль. Два внешних соединительных болта и нижний фланец с полным ходом обеспечивают быстрое и удобное изменение площади мембран в модуле. Можно легко, без использования дополнительных инструментов, установить мембрану любой площади — от 0,036 до 0,72 м² (кратной 0,036 м²).
Модуль LabStak™ M20 предназначен для работы при высоких температуре и давлении и может быть оснащен плосколистовыми мембранами из всего ассортимента, выпускаемого Альфа Лаваль. Дополнительный корпус Lab M20-2.5″ также позволяет тестировать спиральные мембраны.

Опции
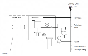
Для LabStak™ М20 мы предлагаем специально разработанный Альфа Лаваль корпус Lab M20-2.5″, который может быть вставлен между фланцами модуля.
Этот специальный корпус позволяет легко преобразовать LabStak™ M20 в испытательную установку со спиральными мембранами 2,5″. Уникальное сочетание двух технологий — плоскорамных модулей и спиральных мембран — в одной установке.
Лабораторная тестовая система Альфа Лаваль TestUnit M20
TestUnit M20 — это полностью интегрированная система на открытом столе из нержавеющей стали на колесиках, на котором смонтированы модуль Альфа Лаваль LabStak™ M20 и другие основные компоненты.
Лабораторная система Альфа Лаваль LabUnit M20
LabUnit М20 – это полностью готовый лабораторный стенд Альфа Лаваль, со шкафом управления, смонтированном на колесной раме, в котором установлен модуль LabStak® M20 и все прочие основные компоненты.
Особенности и преимущества
- изменяемая площадь мембран: от 0,036 м² до 0,72 м²
- одновременное исследование разных типов мембран
- возможность исследования спиральных мембран
- простота замены спиральных и плосколистовых мембран
- отдельный выход пермеата от каждой пары мембран
- высокие рабочие температура и давление
- регулируемый расход: от 3,5 до 24 л/мин.
- компактная, занимающая мало места конструкция
- все компоненты полностью соответствуют нормативам FDA и ECC и разрешены для применения в пищевой и фармацевтической отраслях






Технологическая схема модуля LabStak® M20
Отзывы
Отзывов пока нет.